搜索关键词:
产品名称,产品种类,型号,
测试标准或规范,生产商,技术种类,应用等等

石油产品运动粘度测定仪、低温运动粘度测定仪
返回
分享到
一、描述
适用于测定液体石油产品的运动粘度。高低温运动粘度测定仪具有计时试样运动时间,自动计算运动粘度的*终结果。本方法适用于测定液体石油产品(指牛顿液体)的运动粘度,其单位为m2/s,通常在实际中使用为mm2/s。动力粘度可由测得的运动粘度乘以液体的密度求得。本方法是在某一恒定的温度下,测定一定体积的液体在重力下流过一个标定好的玻璃毛细管粘度计的时间,粘度计的毛细管常数与流动时间的乘积,即为该温度下测定液体的运动粘度。该温度下运动粘度和同温度下液体的密度之积为该温度下的动力粘度。

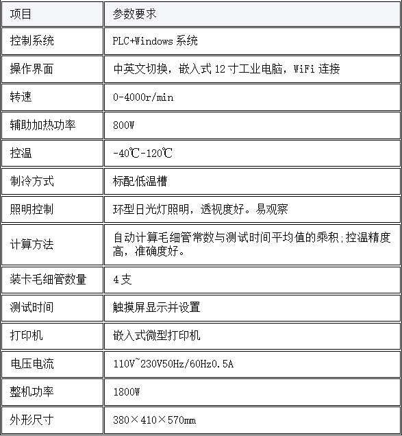
二、关键性能参数

三、应用领域
适用于石油化工、科研单位、商检及高校实验室,可检测原油、润滑油、重质液体燃料等多种石油产品。
四、合规性要求(核心标准)
依据《GB265-88石油产品运动粘度测定法》、NB/SH/T0837、GB/T1841,SY/T5651、ASTM D445标准设计制造。
五、核心性能特点
1、嵌入式工业电脑,中英文显示,清晰明了,操作简便。
2、键盘设定粘度计常数、控制温度值、微调温度值、试验次数等参数,仪器具有记忆功能。
3、采用进口传感器,数字PID控温技术,控温范围宽,控温精度高。
4、不掉电日历时钟,开机自动显示当前时间。
5、网络通讯、汇表可选功能。
6、按键,手感好。
7、实验次数1到6次可调,方便您的实验。
8、实验记录可保存,方便以后查看。
六、注意事项
1、玻璃缸内未注水时,不得通电。
2、浴缸中的浴液不能有杂质与飘浮物,以免堵塞测试孔,新换浴液在加热时常常有气泡,对测试有影响,尤其是测试孔内有气泡,影响*严重。放毛细管后检查测试孔内是否有气泡。如果有气泡则用胶管吹气将气泡除掉或用干净的牙刷将气泡刷掉。
3、使用前,必须可靠接地。
4、仪器再次启动使用时间间隔在15分钟以上,仪器在冷浴状态下开机,需45分钟后才能使用。
5、使用全浸式温度计校正温度时,温度计的有效刻度不得露出恒温浴的液面。
6、仪器不允许在潮湿、有腐蚀性气体的环境中存放或使用。
7、毛细管上夹时要注意上口高度,避免试管进水。
8、使用一段时间或发现油位测量不灵敏,应及时清洗试验夹上的检测孔。
9、电源必须做好良好接地。
七、配置清单
主机1台;
测试软件1套;
说明书1份;
合格证1份;
保修卡1份;
签收单1份;
铭牌1块;
电源线1根;
扳手1套;
宣传册若干;



