搜索关键词:
产品名称,产品种类,型号,
测试标准或规范,生产商,技术种类,应用等等

柜类家具强度和耐久性测试仪、柜子强度和耐久性测试仪、柜子综合性测试仪
返回
分享到
...
一、核心功能与技术原理
柜类强度和耐久性试验机通过对柜子的隔板、门、抽屉等的加载测试柜子的稳定性,同时也可对柜子的隔板、顶板、支承件、脚轮、门、抽屉等的循环加载、静载荷加载、跌落试验、循环开关试验等方法检测柜子的强度和耐久能力。
PLC+Windows控制系统,支持自定义测试标准
内置微型打印机即时输出结果,USB/RS485接口连接计算机软件实时分析数据。

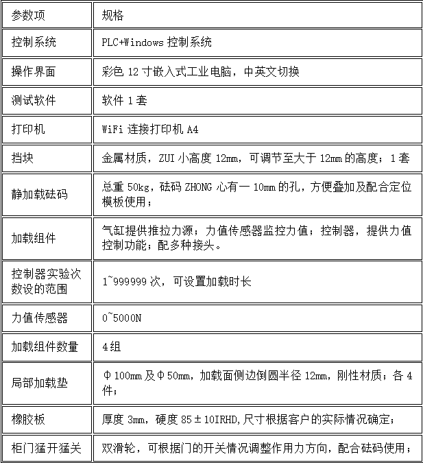
二、关键参数


三、执行标准与适用场景
符合标准:
严格遵循GB/T 10357.5-2023;
典型应用:
生产线批量质检;
第三方实验室认证。
四、配置清单
主机1台;
测试软件1套;
说明书1份;
合格证1份;
保修卡1份;
签收单1份;
铭牌1块;
电源线1根;
扳手1套;
宣传册若干;



