搜索关键词:
产品名称,产品种类,型号,
测试标准或规范,生产商,技术种类,应用等等

人工血管顺应性测试仪
返回
分享到
一、测试目的与原理
1.动态径向顺应性评估
通过模拟人体血液循环压力环境,测量人工血管在周期性压力负荷下的直径变化量(直接测量或通过容积/周长换算),评估其弹性恢复能力与血流适应性。
2.泄漏压力测试
检测人工血管在持续加压下的渗漏临界点,确保其密封性能满足植入要求。

二、仪器特征
本设备是检验生产厂家产品性能的检测设备。由可编程控制器,触摸屏,力值传感器,传动装置,机载打印机等组成,提供中英文菜单显示,具备人机对话设定各项参数自动运行测试模式。另增设生产单位,生产批次机打输入,使测试结果更加规范化标准化。信息安全方面采用密码,让信息安全可靠。
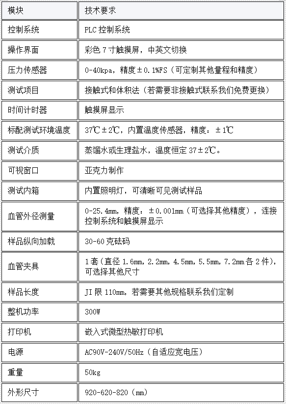
三、核心硬件配置

四、执行标准及测试流程关键参数
1.符合标准
测试标准:YY0500-2021
2.样品要求
长度≥10倍血管直径,避免端部效应影响。
3.动态循环测试
压力梯度:至少3组高低压循环(如50-90mmHg、80-120mmHg、110-150mmHg);
循环频率:60±10次/分钟,模拟心跳节律。
4.介质与环境
测试介质:蒸馏水或生理盐水,温度恒定37±2℃。
五、配置清单
主机1台;
测试软件1套;
说明书1份;
合格证1份;
保修卡1份;
签收单1份;
铭牌1块;
电源线1根;
扳手1套;
宣传册若干;
501A室温-100度恒温槽1个;
2种规格接头;
8mm管子3米;
2mm硅胶管1米;
直径夹具(规格:直径1.6MM,2.2MM,4.5MM,5.5mm,7.2mm)各2件;



