搜索关键词:
产品名称,产品种类,型号,
测试标准或规范,生产商,技术种类,应用等等

医疗器械断裂强度测试仪、医疗器械动态断裂强度测试仪
返回
分享到
一、核心测试原理与模式
1.静态断裂测试
针座连接强度:固定针座,对针管施加轴向拉力(速度100mm/min),检测连接处是否松动;
峰值拉力检测:记录材料断裂瞬间的**拉力值,判定是否符合标准阈值。
2.动态断裂测试
模拟血管内环境,以一定的频率对导管连接处循环施加载荷,测试其在动态应力下的疲劳断裂极限。

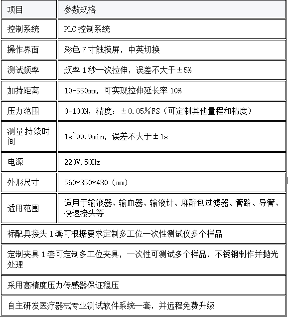
二、关键技术参数

三、执行标准及标准化测试流程
1.符合标准
GB 15811-2016,YY 0285.5-2018,YY/T 0332等
2.测试流程
预处理
样品在温度22℃±2℃、湿度40%~60%环境下状态调节≥2小时;
参数设置
按产品类型选择测试模式(静态/动态),设定拉力阈值与速度;
执行测试
静态:匀速拉伸至断裂,记录峰值拉力;
动态:循环加载至预设次数或断裂,监测疲劳强度;
结果输出
自动生成拉力-位移曲线,打印测试次数、平均值及偏差值。
四、应用场景与用途

操作注意:
测试环境需避免机械振动干扰传感器精度;
动态测试需定期校准频率控制器(偏差±0.2Hz)。
用途:
血管内导管可部分或全部插入或植入人心血管系统,输液管,输液器,用于诊断和治疗目的的单腔或多腔管状器械。
五、配置清单
主机1台;
测试软件1套;
说明书1份;
合格证1份;
保修卡1份;
签收单1份;
铭牌1块;
电源线1根;
扳手1套;
宣传册若干;



