搜索关键词:
产品名称,产品种类,型号,
测试标准或规范,生产商,技术种类,应用等等

乳腺定位丝锚定力评价测试仪
返回
分享到
一、核心功能
1.力学性能测试:
模拟手术受力环境,进行拉伸、压缩、弯曲及扭转等多维度力学试验,实时监测锚定力变化曲线。
支持静态拉拔试验(评估**锚定力)及动态疲劳测试(验证长期稳定性)。
2.自动化操作:
PLC 控制系统 + 7寸触摸屏(中英文界面),自动加载/卸载样本并记录数据,减少人为误差。
3.数据分析:
内置软件自动生成报告,包含锚定力峰值、平均值、应力-应变曲线及偏差值。

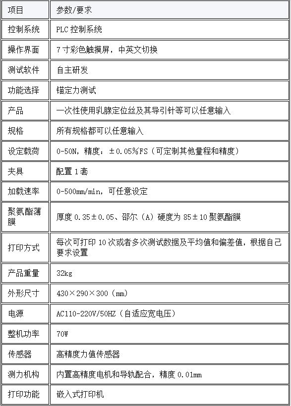
二、技术参数

三、执行标准及试验流程
1.符合标准
YY/T 0880-2013
2.试验流程
样本固定:
定位丝/导引针安装于专用夹具,模拟组织锚定状态。
加载测试:
以设定速率(如 100 mm/min)匀速施加轴向拉力,实时记录力值变化。
结果判定:
锚定力≥标准阈值(如临床要求的*小锚定力)且无异常位移为合格。
四、用途及注意事项
1.用途
锚定力测试主要用于测定一次性使用乳腺定位丝及其导引针的锚定力的物理特性,是鉴定一次性使用乳腺定位丝及其导引针的重要手段之一。
2.注意事项
校准维护:
每月校验力传感器精度,避免数据漂移。
夹具适配:
不同规格定位丝(如 14G–30G)需匹配专用夹具。
测试介质:
推荐使用无离子纯净水模拟组织环境,减少干扰。
安全防护:
设备需配置过载自动断电及紧急停止按钮。
五、配置清单
主机1台;
测试软件1套;
说明书1份;
合格证1份;
保修卡1份;
签收单1份;
铭牌1块;
电源线1根;
扳手1套;
宣传册若干;



