搜索关键词:
产品名称,产品种类,型号,
测试标准或规范,生产商,技术种类,应用等等

医用镊综合性测试仪、医用镊子综合性测试仪
返回
分享到
一、核心功能
1.捏合力测试
**测量镊子闭合过程中的**捏合力(范围 0–50 N),量化操作舒适度及夹持稳定性,避免因力值过大导致手部疲劳或过小引起夹持失效。
支持多点位测试(**/中部),验证镊臂对称性及加工一致性。
2.牢固度与变形量测试
轴向拉力范围 0–500 N,检测镊子结构抗拉强度及连接点牢固性。
实时监测变形位移(精度 ±0.01 mm),评估弹性形变回复能力。
3.疲劳耐久性测试
模拟反复开合操作(速度 0–500 mm/min 可调),验证长期使用后的捏合力衰减及材料疲劳性能。
4.智能数据分析
实时生成“捏合力-位移曲线”,识别力值突变或卡顿现象,反映镊子表面光洁度及结构合理性。

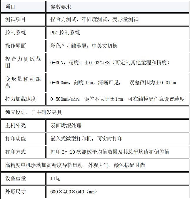
二、技术参数

三、执行标准及试验流程
1.符合标准
完全符合YY/T0686-2017附录ABC设计制造。
2.试验流程
捏合力测试:
镊子固定于夹具,模拟自然张开至闭合过程;
以设定速度(如 40 mm/min)加载力值,记录**捏合力及闭合终点力。
疲劳测试:
循环开合 10–100 次,复测捏合力变化,验证衰减率是否符合标准。
变形量测试:
施加轴向拉力至标称载荷,监测形变量及卸载后的弹性回复率。
四、注意事项
环境校准:
非标准温度(20℃±2℃)需按附录校正测试结果。
夹具适配:
不同镊子规格(如显微镊与手术镊)需更换专用夹具。
维护要求:
每月校验力传感器精度,定期清洁导轨避免卡滞。
安全防护:
设备需配置过载自动停机及紧急制动按钮。
五、配置清单
主机1台;
测试软件1套;
说明书1份;
合格证1份;
保修卡1份;
签收单1份;
铭牌1块;
电源线1根;
扳手1套;
宣传册若干;
夹具1套;
砝码1套;



