搜索关键词:
产品名称,产品种类,型号,
测试标准或规范,生产商,技术种类,应用等等

滚压式冲洗吸引器综合性测试仪
返回
分享到
一、核心功能与测试项目
1.性能参数测试
压强限预置准确性:验证设备预设压力与实际输出的一致性。
流量预置准确性:检测冲洗液流量控制的精度(量程0-500ml/min,偏差≤10%)。
管路耐久性:模拟滚轮对管路的挤压,测试管路抗疲劳性能。
密封性测试:检查管路连接牢固性及系统漏气情况。
2.安全与舒适性评估
电气安全:符合GB 9706.1-2007等电气安全标准。
噪音水平:监测工作状态下的噪音值,确保符合医疗环境要求。
操作舒适性:优化人体工程学设计,提升医护人员操作体验。

二、设备描述
滚压式冲洗吸引器综合性测试仪(Roller Washer Aspirator Comprehensive Tester)是用于测试滚压式冲洗吸引器性能的设备。这种设备通常用于评估冲洗吸引器在清洗过程中的效率、清洗质量和可靠性等方面的表现。
滚压式冲洗吸引器是一种用于清洗和去除颗粒物的设备,常见于工业生产中。综合性测试仪通常会模拟实际工作条件,对冲洗吸引器进行各种测试,以评估其性能指标并确保其符合相关标准和要求。
这种设备可能会包括各种传感器、控制系统、数据采集装置等,用于监测和记录各种参数,如冲洗吸引器的清洗速度、清洗效果、能耗等。通过综合性测试仪的测试,生产商和用户可以更全面地了解冲洗吸引器的性能表现,从而进行必要的调整和改进。
三、设计特点与优势
1.智能化集成
自动化测试流程减少人工干预,内置嵌入式打印机直接输出报告。
数据自动保存与分析功能,支持历史数据比对与性能趋势评估。
2.高精度监测
采用微压差传感器、流量计等多传感器融合技术,实时捕获细微性能变化。
3.安全防护
过载保护、防漏电设计及异常断电机制,保障测试过程安全。
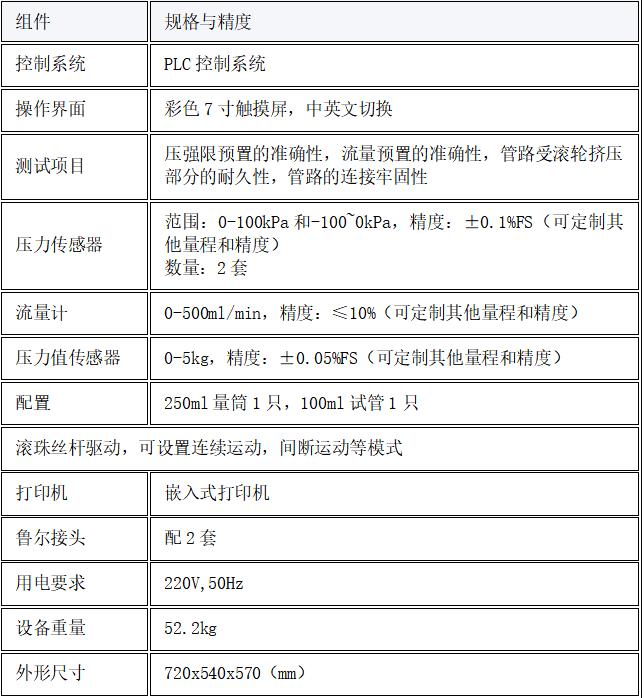
四、关键技术参数

五、执行标准及应用场景
1.符合标准
YYT0863-2011
2.应用场景
医疗器械质检:用于药企或第三方检测机构对吸引器出厂前的强制性能验证。
医疗机构维护:定期检测手术室吸引器的吸引力、流量稳定性及管路完整性。
产品研发优化:提供清洗效率、能耗等数据支撑新产品设计改进。
六、配置清单
主机1台;
测试软件1套;
说明书1份;
合格证1份;
保修卡1份;
签收单1份;
铭牌1块;
电源线1根;
扳手1套;
宣传册若干;
250ml量筒1个;
15ml试管1个;



