搜索关键词:
产品名称,产品种类,型号,
测试标准或规范,生产商,技术种类,应用等等

牙科复合树脂磨耗性能试验仪三工位
返回
分享到
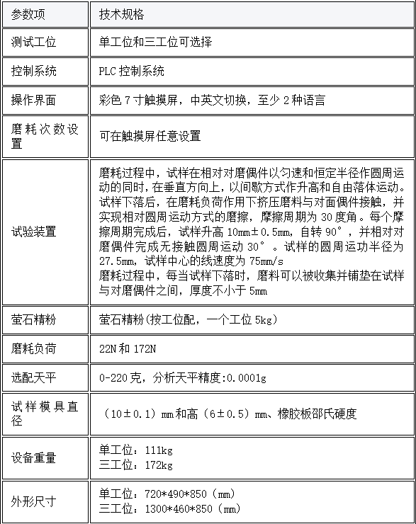
一、核心功能与测试原理
1.模拟口腔磨耗:
试样在垂直方向间歇性升降(10±0.5mm),同时以27.5mm半径匀速圆周运动,线速度75mm/s,模拟牙齿咀嚼摩擦。
每个摩擦周期完成30°角运动后,试样自转90°并脱离接触移动30°,实现多角度磨损。
2.动态磨料控制:
试样下落时自动补充磨料,确保与对磨偶件间磨料层厚度≥5mm,保持测试一致性。
3.双负荷模式:
支持22N(常规)与172N(高强)两种磨耗负荷,适应不同树脂材料的强度评估。

二、关键技术参数

三、符合标准与测试流程
1.执行标准
YY/T 0113-2015《牙科复合树脂磨耗性能测试方法》
2.测试流程
试样制备:
树脂注入模具固化,形成标准圆柱试样;
参数设置:
选择负荷(22N/172N)、设定磨耗次数,启动测试;
动态磨耗:
试样周期性升降+圆周运动,磨料持续补充,完成多角度摩擦;
结果分析:
称量磨耗前后质量差,计算体积损失率。
四、注意事项
校准维护:定期校验运动轨迹精度及负荷传感器,避免振动干扰;
耗材准备:需使用标准硅砂磨料(粒径范围按YY/T 0113规定);
安全操作:设备接地防护,磨耗测试时关闭防护罩。
五、配置清单
主机1台;
测试软件1套;
说明书1份;
合格证1份;
保修卡1份;
签收单1份;
铭牌1块;
电源线1根;
扳手1套;
宣传册若干;
制样夹具(按工位配,一个工位1个);
黑色橡胶垫(按工位配,一个工位10个);
萤石精粉(按工位配,一个工位5kg);
六、选配清单
功率约为50W的吹风机(选配);
功率为400W的超声波清洗机(选配);
分析天平1台(选配);
测厚装置一套(选配);



