搜索关键词:
产品名称,产品种类,型号,
测试标准或规范,生产商,技术种类,应用等等

高配版乳房植入物机械性能测试仪、乳房植入物疲劳强度测试仪、人工乳房假体疲劳测试仪
返回
分享到
一、工作原理与用途
1.工作原理
乳房植入物机械性能测试仪的工作原理通常基于力学测试原理。它通常包括以下几个关键组成部分:
试样夹持装置:用于夹持乳房植入物的样品,确保其稳定性和正确的测试位置。
力传感器:用于测量施加在乳房植入物上的力。这些力可以是拉伸、压缩、扭转等不同类型的力。
位移传感器:用于测量乳房植入物在力作用下的变形量。这些变形量可以是线性的、弯曲的或扭转的。
控制系统:用于控制测试仪的操作,包括施加不同的力和记录相关的数据。
测试仪的工作原理通常是通过施加力或变形来模拟乳房植入物在实际使用中可能遇到的力学环境。根据不同的测试要求,可以在乳房植入物上施加不同方向和大小的力,或者通过施加不同的变形来模拟实际使用中的情况。同时,力传感器和位移传感器会实时监测施加在乳房植入物上的力和变形,并将数据记录下来以供后续分析和评估。

2.用途
乳房植入物机械性能测试仪主要用于评估乳房植入物的机械性能,包括其强度、弹性、耐久性等指标。通过对乳房植入物进行机械性能测试,可以判断其是否符合相关的标准和要求,确保乳房植入物的安全性和可靠性。这种测试仪通常会进行拉伸、压缩、扭转等不同类型的力学测试,以模拟乳房植入物在实际使用中可能遇到的各种力学环境,帮助制造商和医疗机构评估乳房植入物的性能并进行质量控制。
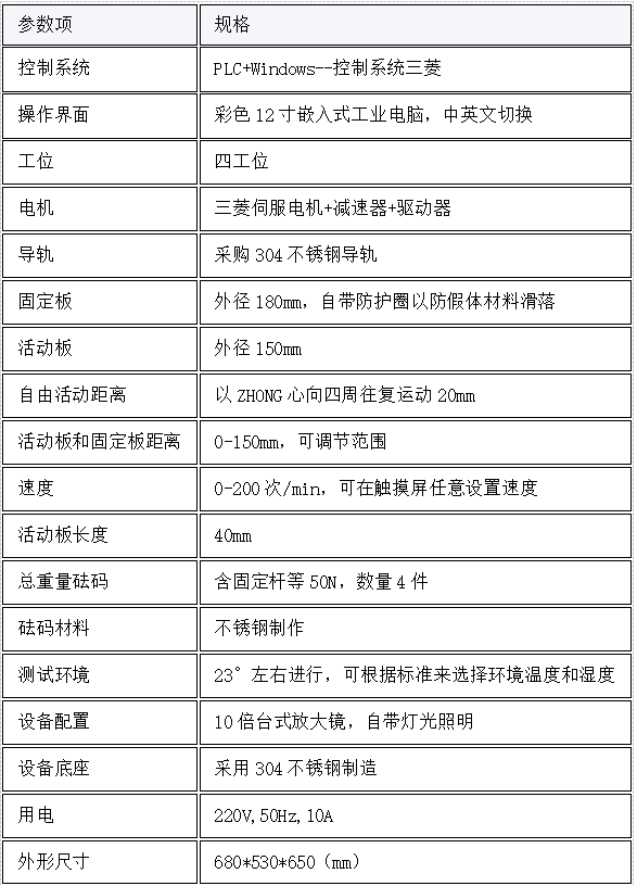
二、设备关键技术参数

三、执行标准及测试流程标准化
1.符合标准
YYT 0647-2021、ISO14607:2018
2.测试流程
试样制备:
硅胶壳体植入物固定于仿生载物台,预调温至37℃;
参数设置:
拉伸/压缩速度:50mm/min;疲劳测试:2Hz频率;
失效判定:
壳体破裂力≥300N,疲劳寿命≥200万次。
四、配置清单
主机1台;
测试软件1套;
说明书1份;
合格证1份;
保修卡1份;
签收单1份;
铭牌1块;
电源线1根;
扳手1套;
宣传册若干;



