麻醉呼吸管路圆锥接头测试仪、麻醉呼吸管路圆锥接头多功能测试仪
2023-07-25 14:18:11
一、仪器介绍及核心功能
1.仪器介绍
麻醉呼吸管路接头测试仪采用7寸彩色触摸显示屏,中英文菜单显示。可由机载打印机打印出测试结果。可做15mm,22 mm锁接接头与外圆锥接头的锁接可靠性试验和15mm,22 mm 锁接接头泄漏试验.

2.多模式性能测试
轴向力测试范围0–100N(精度0.1%),分离力测试范围0–100N(速率≤20 N/s),扭矩测试范围0–1N·m(精度0.1%);
支持压力测试(0–1000kPa,精度0.1%)、正压泄漏测试(分辨率0.0001pa·m³/s)及密封性验证;
3.动态流程模拟
可设定保持时间1–60秒,模拟接头装配→保压→分离全流程循环;
4.自动化判定系统
PLC控制实时监测数据,自动判断测试结果合格性并生成报告。
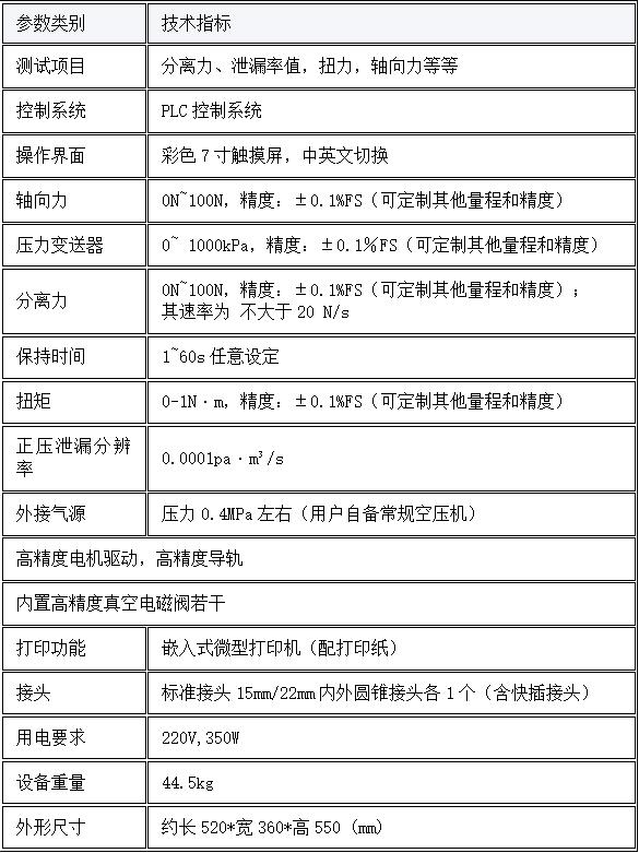
二、关键技术参数

三、执行标准及测试流程
1.符合标准:
满足标准YYT1040.1附录B 和附录C;YY0461,ISO5367-2000
2.测试流程:
1)样品安装
将待测接头固定于夹具,确保无偏移;
2)参数配置
设定轴向力、扭矩、压力阈值及保持时间;
3)自动执行
设备依次完成密封性验证、分离力测试、抗滑丝性检测等流程;
4)结果输出
系统自动判定合格性,打印包含力值曲线及泄漏量的报告。
四、合规性与应用
标准符合:强制满足YY0461-2003、YY/T1040.1及ISO5367对接头性能的检测要求;
风险防控:**识别密封失效或结构断裂隐患,防止术中气体泄漏事故;
质控优化:量化接头耐久性数据,指导生产工艺改进。
五、配置清单
主机1台;
测试软件1套;
说明书1份;
合格证1份;
保修卡1份;
签收单1份;
铭牌1块;
电源线1根;
扳手1套;
宣传册若干;
增压泵1台
接头配置如下:

上一篇:一次性使用血液灌流器综合性测试仪
下一篇:高效空气过滤器效率和阻力测试仪(钠焰法)



