防毒面罩死腔测试仪含口罩测试
2025-07-14 16:24:51
一、核心功能与检测原理
1.死腔量化评估
通过测量佩戴者吸入气体中CO₂浓度,减去环境CO₂浓度(要求≤0.1%),计算死腔泄漏值(三次均值≤1%为合格),直接反映面罩重复呼吸区域的无效空间。
核心公式:死腔泄漏率=(吸入气CO₂浓度-环境CO₂浓度)×****。
2.模拟呼吸系统
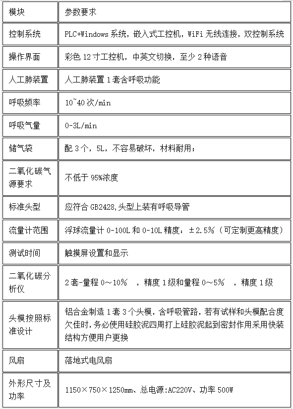
人工肺装置模拟真实呼吸:频率21~24次/min,潮气量24±1 L/min,搭配单向阀与流量计(0~50 L/mi,精度2.5%)控制气流稳定性。
配备CO₂气源及缓冲储气袋。

二、关键技术配置

三、执行标准与测试流程
1.执行标准
1)GA124-2013《正压式消防空气呼吸器》第“6.13.3吸入气体中二氧化碳含量测定”条款
2)GB2890-2009《呼吸防护 自吸过滤式防毒面具》第“6.7面罩死腔测试”条款
3)GB 21976.7-2012 建筑火灾逃生避难器材 第7部分:过滤式消防自救呼吸器
4)GB2626-2019 呼吸防护自吸过滤式防颗粒物呼吸器
5)YY/T 19083-2010 医用防护口罩技术要求
2.操作步骤
A[密封面罩至头模]-->B[启动人工肺呼吸]
B-->C[注入5% CO₂气体]
C-->D[监测吸入气CO₂浓度]
D-->E{环境CO₂≤0.1%?}
E-->|是|F[计算三次均值]
E-->|否|G[终止测试]
F-->H[输出泄漏率报告]
注:测试需持续至CO₂浓度稳定,全程约5~10分钟。


四、配置清单:
主机1台;
测试软件1套;
说明书1份;
合格证1份;
保修卡1份;
签收单1份;
铭牌1块;
电源线1根;
扳手1套;
宣传册若干;
五、应用场景与选型建议
工业防护:化工、矿山场景优先选多规格头模型号,适配半面罩/全面罩;
消防应急:需满足GA124-2013对正压呼吸器的死腔要求,推荐配置风速仪及电风扇的设备;
质检研发:选择工控机+PLC系统(如CSI系列);
警示:环境CO₂浓度超标(>0.1%)将导致测试无效,需在密闭实验室或通风净化后操作。工业场景建议每季度校准CO₂分析仪,确保±2%精度
六、创新设计亮点
防误操作设计:硅胶泥密封头模接口,解决面罩贴合不足问题;
智能诊断:实时提示故障原因(如气流中断或传感器异常);
培训模式:结合专用镜反馈佩戴姿态,降低实操泄漏风险。
上一篇:口罩密合度测试仪(箱体式)
下一篇:煤矿用非金属瓦斯输送管材耐负压测试仪



