电动干湿摩擦色牢度测试仪-单工位
2025-08-14 17:29:24
一、设备介绍
是纺织品、皮革、涂层材料等行业中用于评估材料表面颜色抵抗摩擦(干摩擦和湿摩擦)能力的专用检测仪器。它是一种标准化、自动化程度较高的设备,替代了早期的手动摩擦测试方法,提高了测试结果的重复性、再现性和效率。

二、关键性能参数

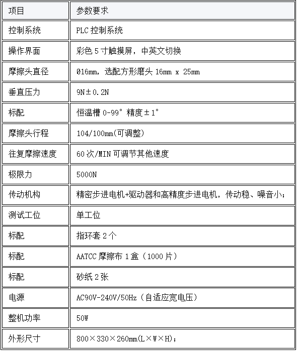
三、设备构成与特点(综合性)
模拟摩擦作用:在标准化的压力、行程和速度下,驱动摩擦头(通常是标准摩擦布包裹的矩形方块)在试样表面进行往复直线摩擦。
执行两种测试:
干摩擦测试:使用干燥的标准摩擦布(通常为棉布)进行摩擦。
湿摩擦测试:使用经过标准规定(如ISO 105-X12, AATCC 8, GB/T 3920等)浸湿并挤干至规定含水率(通常约65%或****,视标准而定)的标准摩擦布进行摩擦。
控制关键参数:
摩擦行程:通常是固定的直线长度(如104mm±3mm)。
摩擦速度:匀速运动(如每秒1个来回)。
摩擦次数:可预设(通常至少10次,视标准要求)。
施加压力:通过杠杆机构或直接配重,在摩擦头上施加标准规定的向下压力(通常是9N±0.2N)。
摩擦头尺寸:标准的矩形底面(如16mm x 25mm)或者Ø16mm。
四、主要组成部分
电动驱动系统:电机驱动曲柄滑块机构或类似装置,实现摩擦头的直线往复运动。
摩擦头组件:
摩擦头底座:通常为金属块,底面平整。
摩擦头夹具:用于固定标准摩擦布,确保其平整无褶皱地包裹在底座底面。
试样台:用于夹持待测试样,通常有夹紧装置确保试样平整、不移动。试样台位置可调以适应不同厚度试样。
压力施加机构:
杠杆+配重块:*常见的形式,通过杠杆原理将配重块的重力放大后施加到摩擦头上。
直接气缸/电磁力:在某些**型号中可能使用,精度更高。
计数器:预设并记录摩擦往复的次数,到达设定次数后自动停止。
底座与机身:提供稳定支撑。
控制面板:设定摩擦次数、启动/停止等操作。
五、合规性要求(核心标准)
测试标准:
ISO105X12、AATCC8、AATCC165、GB/T3920、GB/T5712、JISL0849等
六、测试原理与过程
准备试样:裁剪规定尺寸的待测材料和标准摩擦布。
固定试样:将试样平整紧绷地固定在试样台上。
准备摩擦头:
干摩擦:直接用干燥摩擦布包裹摩擦头底座。
湿摩擦:将摩擦布在蒸馏水(或规定溶液)中浸透,用轧液装置挤干至规定含水率(如65%或****),然后立即用于包裹摩擦头底座(避免水分蒸发)。
设置参数:在仪器上设定所需的摩擦次数。
放置摩擦头:将包裹好布的摩擦头放置在试样表面起始位置。
启动测试:启动仪器,摩擦头在设定压力下,按设定行程和速度进行往复摩擦。
完成测试:达到预设摩擦次数后,仪器自动停止。
评估结果:
取下摩擦布(测试后已沾色)。
在标准光源箱(如D65光源)下,用沾色用灰色样卡(Grey Scale for Staining)评估摩擦布上沾色的程度(即试样的掉色程度)。
评级范围通常为1-5级(或1-8级),5级(或8级)**(几乎没有沾色),1级*差(严重沾色)。
七、配置清单
主机1台;
测试软件1套;
说明书1份;
合格证1份;
保修卡1份;
签收单1份;
铭牌1块;
电源线1根;
扳手1套;
宣传册若干;
上一篇:电动干湿摩擦色牢度测试仪-四工位
下一篇:石油和合成液抗乳化性能试验仪



