高配版皮革接缝疲劳强度测试仪
2025-08-15 16:59:03
一、设备介绍
皮革接缝疲劳强度测试仪用于测试织物、皮革等汽车内装饰材料的接缝疲劳(动态或静态),评价汽车座椅表面材料接缝的耐疲劳强度。汽车座椅表面材料(真皮、合成革、织物等)多为拼接缝合结构,材料接缝的缝合强度和缝口的耐疲劳强度直接影响座椅的使用寿命。通过测试材料接缝的强度和寿命能有效预测座椅的寿命以及给出提高使用寿命的改进方向。

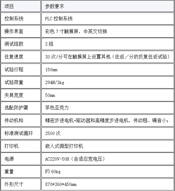
二、关键性能参数

三、设备构成与特点(综合性)
1.核心机械结构
主体框架采用非腐蚀结构铝和不锈钢材料,表面经粉末喷涂和阳极化处理以增强耐久性;
精密轴承:球状与针状轴承确保运动部件的高精度运行;
选配防护装置:开合式防护罩保护操作者安全,防止接触运动部件。
2.驱动与控制系统
加载单元:支持可编程控制器(PLC),具备自停功能,可点动调节速度(10-30次/分钟);
四位数字显示,标准测试循环2500次。
3.测试组件
夹具:宽度50mm,间距可调(120/124/140mm),适配不同试样规格;
砝码架:高度可调,支持负载范围(如294N/3kg)。
四、测试原理:
试样的规格为宽10cm、长10cm,按经、纬方向各取两枚为一组,准备两组。将两枚试样表面互相重叠,在一边开始10mm处,用缝纫机缝制成缝口间隔为20±2针/100mm的试验片,然后将其安装在试验机左右的夹具上,进行2500回负荷为29.4N(3kg)、速度为30往返/分的反复往返试验。试验结束后,通过负荷状态下对试验片缝口由于滑脱等原因产生的小孔的尺寸的测定,对缝口的耐疲劳强度进行评价判断。
五、合规性要求(核心标准)
JASOM403,TSL2100G,ASTM D4033,QB/T 4043-2010,Toyota TSL 5101G(3.7),GMW 3405,Nissan M-0154,Ford Motor Co. BN 106-02,TSL 5100G Section 4.22标准,福特标准,本田标准,马自达标准,日产标准。
六、应用与重要性
1.测试目的
通过模拟实际使用中的拉伸、弯曲、压缩等应力,评估接缝的疲劳强度和寿命,预测产品使用寿命并改进工艺。
2.应用领域
主要用于汽车座椅表面材料(真皮、合成革、织物等)的接缝耐久性测试,也适用于皮革制品制造、质量检测及研发领域。
七、配置清单
主机1台;
测试软件1套;
说明书1份;
合格证1份;
保修卡1份;
签收单1份;
铭牌1块;
电源线1根;
扳手1套;
宣传册若干;
上一篇:全自动汽油氧化安定性测定仪
下一篇:电池六边形滚筒跌落试验机



