ME设备温控器寿命测试台
2025-08-28 16:07:06
一、描述
ME设备温控器寿命测试台是一种专业检测设备,主要用于评估温控器的开关机温度、灵敏度及使用寿命等关键性能指标。这类设备通过模拟实际工作环境中的温度变化循环,对温控器进行加速老化测试,以验证其可靠性和耐久性。

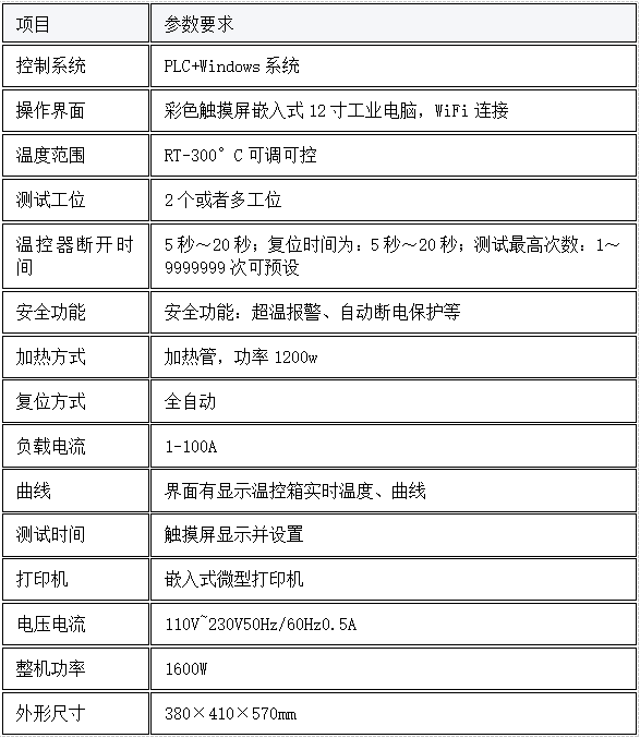
二、关键性能参数

三、应用领域
1.家用电器行业
冰箱温控器灵敏度与耐久性测试(1~90只/批检测能力);
咖啡壶、电热水壶等加热设备的Tmax(正常工作温度)与Tdry(干烧温度)工况模拟;
2.工业控制设备
工业恒温加热器控制器(额定电压≤690Vac/600Vdc)的电气性能与机械安全测试;
石油化工、实验室仪器的高精度温控器寿命验证;
3.电子与汽车行业
突跳式温控器(KSD系列)的温度特性与寿命试验;
新能源汽车电池模块热失控预防测试(-40℃~300℃宽温域模拟)。
四、合规性要求(核心标准)
满足GB9706.1-2020**5.4.2“温度和过载控制装置”
满足GB14536.1-1998《家用和类似用途电自动控制器 **部分 通用要求》、GB14536.10-1996《家用和类似用途电自动控制器 温度敏感控制器的特殊要求》、JB/T3751-1997《家用和类似用途双金属温度控制器》等标准要求。
五、核心性能特点
1.界面有显示温控箱实时温度、曲线。
2.有智能判断功能,可设定温度器触点动作的**温度与触点复位的**温度,然后将测试结果进行对比从而判断是否合格。
3.控制方式:自动演算控制器
六、配置清单
主机1台;
测试软件1套;
说明书1份;
合格证1份;
保修卡1份;
签收单1份;
铭牌1块;
电源线1根;
扳手1套;
宣传册若干;
上一篇:手套线性耐切割性能试验仪(直刀法)
下一篇:石油产品运动粘度测定仪



