口罩呼吸阀气密性测试仪-五工位
2025-11-20 17:26:55
一、介绍
呼吸阀气密性测试仪是专门用于检测口罩、防毒面具、呼吸器等防护装备中呼吸阀密封性能的专用检测仪器,核心功能是判定呼吸阀在规定压力条件下是否存在漏气、密封失效等问题,保障防护装备的安全防护效果。

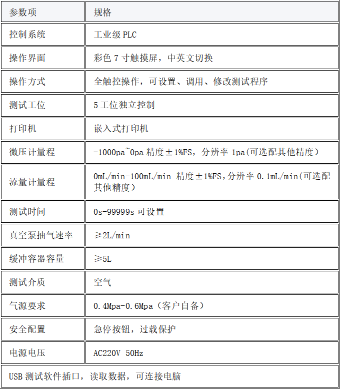
二、关键参数

三、执行标准与适用场景
(一)符合标准:
严格遵循GB 2626测试项如下:
呼吸阀气密性
(二)典型应用:
1.口罩生产企业:用于医用防护口罩、KN95/KN90 口罩的呼吸阀出厂质检,确保每批次产品密封性能达标。
2.劳保用品检测机构:对防毒面具、正压式呼吸器等防护装备进行型式检验或监督抽检。
3.科研院所:开展呼吸阀结构优化、新材料密封性能研究的实验测试
四、操作流程
1.将待检测呼吸阀安装到专用夹具上,确保夹具与呼吸阀边缘密封良好。
2.接通气源,在仪器控制面板设定测试压力、压力保持时间、泄漏量阈值等参数。
3.启动测试程序,仪器自动完成加压 / 抽真空、压力稳定、泄漏量检测的全过程。
4.测试结束后,仪器自动判定是否合格,并生成检测报告。
五、配置清单
主机1台;
说明书1份;
合格证1份;
保修卡1份;
签收单1份;
铭牌1块;
电源线1根;
扳手1套;
宣传册若干;
六、维护保养:
设备长时间不适用,请将设备用防尘布遮盖
机台表面应每天实验前后做清洁,保持干净
七、仪器布局:
操作界面:

测试界面:

记录界面:

上一篇:医用内窥镜照明用光缆检测设备
下一篇:(普通款)水平垂直燃烧测试仪



